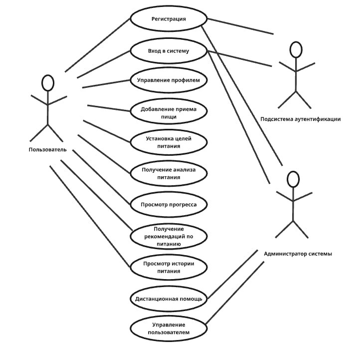
Use Case Diagram – Система правильного питания

Use Case Diagram
← На главную
Web hosting by Somee.com